Instance Verification Kit (IVK)
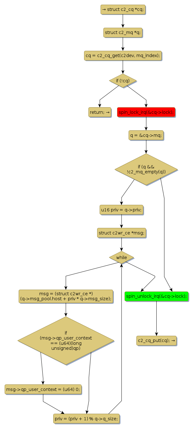
spin lock @ [2812+25+/linux-3.19-rc1/drivers/infiniband/hw/amso1100/c2_cq.c]
Instance Signature: lock
|
The Matching Pair Graph:
|
|
Function Name
|
Control Flow Graph (CFG)
|
Events Flow Graph (EFG)
|
Source Correspondence
|
|
c2_cq_clean
|
|
|
[2650+11+/linux-3.19-rc1/drivers/infiniband/hw/amso1100/c2_cq.c]
|